18903314760
亚洲制造业保持稳定扩张 9月全球制造业采购经理指数公布
2025-10-09 来源:央视网 点击量:1064
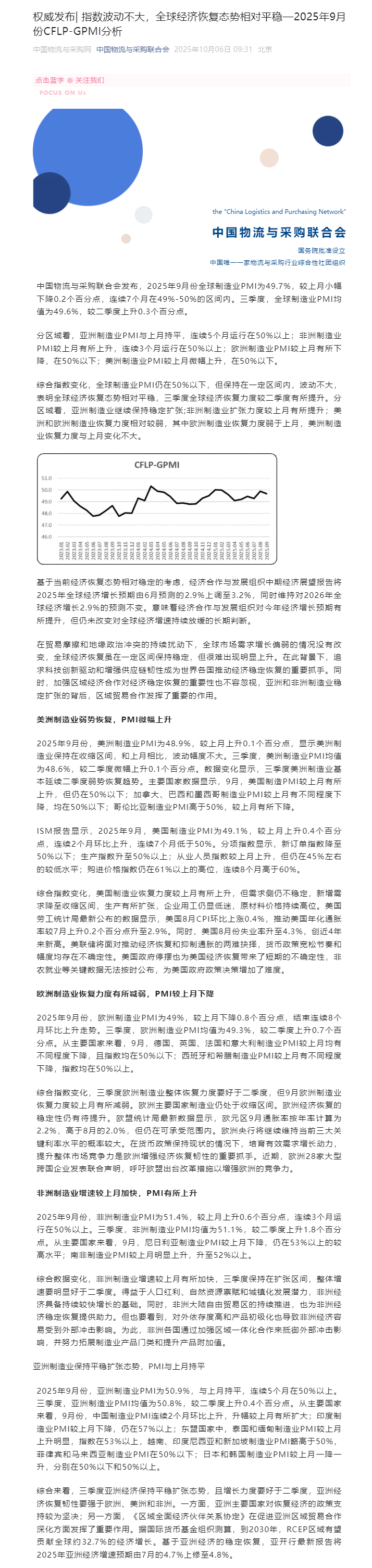
央视网消息:中国物流与采购联合会今天(10月6日)公布9月份全球制造业采购经理指数。2025年9月份全球制造业PMI为49.7%,较上月小幅下降0.2个百分点,连续7个月在49%-50%的区间内。三季度,全球制造业PMI均值为49.6%,较二季度上升0.3个百分点。
分区域看,亚洲制造业PMI与上月持平,连续5个月运行在50%以上;非洲制造业PMI较上月有所上升,连续3个月运行在50%以上;欧洲制造业PMI较上月有所下降,在50%以下;美洲制造业PMI较上月微幅上升,在50%以下。
综合指数变化,全球制造业PMI仍在50%以下,但保持在一定区间内,波动不大,表明全球经济恢复态势相对平稳,三季度全球经济恢复力度较二季度有所提升。分区域看,亚洲制造业继续保持稳定扩张;非洲制造业扩张力度较上月有所提升;美洲和欧洲制造业恢复力度相对较弱,其中欧洲制造业恢复力度弱于上月,美洲制造业恢复力度与上月变化不大。
基于当前经济恢复态势相对稳定的考虑,经济合作与发展组织中期经济展望报告将2025年全球经济增长预期由6月预测的2.9%上调至3.2%,同时维持对2026年全球经济增长2.9%的预测不变。意味着经济合作与发展组织对今年经济增长预期有所提升,但仍未改变对全球经济增速持续放缓的长期判断。
在贸易摩擦和地缘政治冲突的持续扰动下,全球市场需求增长偏弱的情况没有改变,全球经济恢复虽在一定区间保持稳定,但很难出现明显上升。在此背景下,追求科技创新驱动和增强供应链韧性成为世界各国推动经济稳定恢复的重要抓手。同时,加强区域经济合作对经济稳定恢复的重要性也不容忽视,亚洲和非洲制造业稳定扩张的背后,区域贸易合作发挥了重要的作用。
本文仅代表作者个人观点,与物料自动化网无关。其原创性以及文中陈述文字和内容未经本网证实,对本文以及其中全部或者部分内容、文字的真实性、完整性、及时性,本站不作任何保证或承诺,请读者仅作参考,并请自行核实相关内容。涉及资本市场或上市公司内容也不构成任何投资建议,投资者据此操作,风险自担!本网的作品系转载,转载目的在于传递行业更多的信息或观点,并不代表本网赞同其观点和对其真实性负责。如因作品内容、版权和其它问题请与本网联系,以便我们及时处理、删除。









公安备案号码 13010402002353号